Close
Language
Share
Search
EN
中文
PT
Facebook
Twitter
Weibo
Search
Sobre a UPM
Mensagem do Reitor
Apresentação da UPM
Visão, Valores Orientadores e Missão
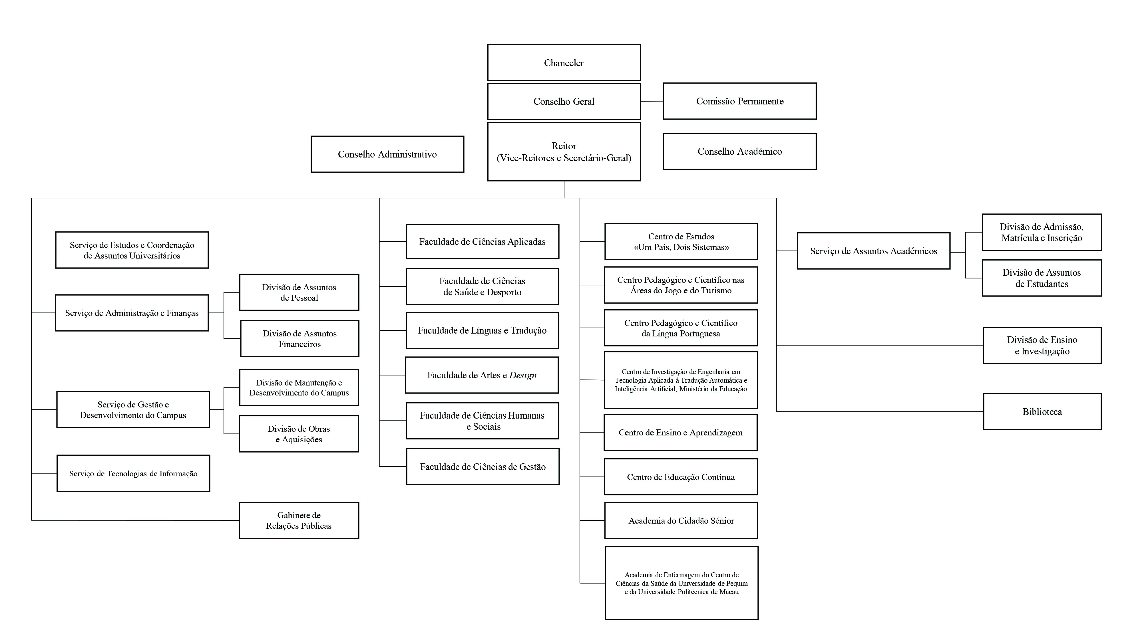
Organograma
Chanceler
Conselho Geral
Reitor
Vice-Reitora
Secretária-Geral
Unidades Académicas
Serviços de Apoio Académico e Administrativos
Professores Honorários
Dr. José Manuel Durão Barroso
Prof. Li Zhaoxing
Prof. Henry Alfred Kissinger
Prof. Daisaku Ikeda
Prof. António de Almeida Costa
Prof. Laurie Cuthbert
Prof. Leonard Kleinrock
Prof. Qin Dahe
Prof. David Kerr Forrest
Prof. Nyaw Mee-Kau
Prof. Wang Puqu
Prof. Luis de Jesus Santos Soares
Prof. Jian Lansheng
Prof. Carlos Ascenso André
Prof. Shaw Chong-Hai
Prof. Xiong Zhang
Prof. Mao Sihui
Prof. Dong Yuanyuan
Prof. Zhang Jianguo
Doutores
Honoris Causa
Cooperação Académica
Acreditação
Publicações
Boletim Informativo da UPM
Sprouting
Informações Gerais sobre a UPM
MPU Connect
Carta de Qualidade
Hino da UPM
Serviços Sociais
Visita à UPM
Chegada na UPM
Álbum do Campus
Construções
Sede em Macau
Edifício da Administração
Edifício Chi Un
Edifício Wui Chi
Edifício Meng Tak
Pavilhão Polidesportivo
Campus na Taipa
Edifício do Jubileu de Pérola
Edifício de Investigação e Desenvolvimento
Instalações
Residências de Estudantes
Informação Geral
Preços das Residências de Estudantes
Atelier de Escultura do Mestre Wu Weishan e a Estátua de Confúcio
Introdução (em Inglês)
Obras Expostas (em Inglês)
Amizade entre a UPM e o Mestre Wu Weishan (em Inglês)
A Estátua de Confúcio (em Inglês)
Laboratórios
Laboratórios de Informática
Laboratórios de Línguas
Laboratórios de Técnicas Biomédicas
Laboratórios de Enfermagem
Laboratórios de Ciências do Desporto
Laboratórios em Colaboração
Equipamentos de Tecnologias de Informação e Comunicação
Cantinas
Instalações Desportivas
Pavilhão Polidesportivo
Instalações Desportivas Interiores no Campus Principal
Livraria
Social Room
Outras Instalações do Campus
Requerimento para a Utilização de Instalações e Equipamentos
Informações Relativas às Instalações e Equipamentos
Tabela de Taxas de Utilização das Instalações e Equipamentos
Marcos do Campus
Interações Sociais
Estatísticas
Regime Jurídico, Estatutos e Estatuto do Pessoal
Links
Admissões
Candidatos Locais
Candidatos da China Continental
Candidatos do Estrangeiro
Cursos de Licenciatura
Cursos de Pós-graduação
Programas Conjuntos
Expectativas dos Alunos
Características Ideais dos Alunos Graduados
As Políticas de Admissão
Unidades Académicas
Faculdade de Ciências Aplicadas
Faculdade de Ciências de Saúde e Desporto
Faculdade de Línguas e Tradução
Faculdade de Artes e
Design
Faculdade de Ciências Humanas e Sociais
Faculdade de Ciências de Gestão
Centro de Estudos «Um País, Dois Sistemas»
Centro Pedagógico e Científico nas Áreas do Jogo e do Turismo
Centro Pedagógico e Científico da Língua Portuguesa
Centro de Investigação de Engenharia em Tecnologia Aplicada à Tradução Automática e Inteligência Artificial, Ministério da Educação
Centro de Ensino e Aprendizagem
Centro de Educação Contínua
Academia do Cidadão Sénior
Academia de Enfermagem do Centro de Ciências da Saúde da Universidade de Pequim e da Universidade Politécnica de Macau
Mensagem das Directoras
Curso de Licenciatura
Curso de Licenciatura em Ciências de Enfermagem
(Aplicável que ingressem a partir de 2021/2022 (inclusive))
Docentes
Recursos de Ensino
Laboratórios da Academia de Enfermagem do Centro de Ciências da Saúde da Universidade de Pequim e da Universidade Politécnica de Macau
Centro de Simulação de Enfermagem da Universidade de Pequim
Materiais Didácticos Electrónicos
Partilha de Alumni
Fruitful Achievement in the First Medical Week of Macau Medical Center of Peking Union Medical College Hospital
Clinical Placement workshop by CHCSJ
Em Destaque
Contacto
Ensino e Aprendizagem
Investigação
Educação Contínua
Formação Profissional
Testes e Certificações
Licenciatura
Pós-graduação
Pessoal
Biblioteca
Serviços
Contacto
Termos de Uso
Oportunidades de Emprego
Informações de Aquisição
Mapa do Site
Licenciatura
Pós-graduação
Pessoal
Biblioteca
Serviços
Language
EN
中文
PT
Share
Facebook
Twitter
Weibo
Search
Search
Sobre a UPM
Admissões
Unidades Académicas
Ensino e Aprendizagem
Investigação
Educação Contínua
Menu
Mensagem do Reitor
Apresentação da UPM
Visão, Valores Orientadores e Missão
Organograma
Professores Honorários
Doutores
Honoris Causa
Cooperação Académica
Acreditação
Publicações
Carta de Qualidade
Hino da UPM
Serviços Sociais
Visita à UPM
Estatísticas
Regime Jurídico, Estatutos e Estatuto do Pessoal
Links
Candidatos Locais
Candidatos da China Continental
Candidatos do Estrangeiro
Cursos de Licenciatura
Cursos de Pós-graduação
Programas Conjuntos
Expectativas dos Alunos
Características Ideais dos Alunos Graduados
As Políticas de Admissão
Faculdade de Ciências Aplicadas
Faculdade de Ciências de Saúde e Desporto
Faculdade de Línguas e Tradução
Faculdade de Artes e
Design
Faculdade de Ciências Humanas e Sociais
Faculdade de Ciências de Gestão
Centro de Estudos «Um País, Dois Sistemas»
Centro Pedagógico e Científico nas Áreas do Jogo e do Turismo
Centro Pedagógico e Científico da Língua Portuguesa
Centro de Investigação de Engenharia em Tecnologia Aplicada à Tradução Automática e Inteligência Artificial, Ministério da Educação
Centro de Ensino e Aprendizagem
Centro de Educação Contínua
Academia do Cidadão Sénior
Academia de Enfermagem do Centro de Ciências da Saúde da Universidade de Pequim e da Universidade Politécnica de Macau
Formação Profissional
Testes e Certificações
Início
Sobre a UPM
>
Organograma
Organograma
Top
Top