Close
Ir à UPM

Em Destaque

Resultados do estudo da UPM sobre os valores pluralistas dos turistas publicados numa publicação periódica académica internacional

A UPM publicou os resultados do artigo académico intitulado “The impact of pluralistic values on postmodern tourists’ behavioural intention towards renovated heritage sites” numa publicação periódica académica internacional

O Professor do Centro Pedagógico e Científico nas Áreas do Jogo e do Turismo da Universidade Politécnica de Macau, Lai Ka Wai, em conjunto com a sua equipa de investigação, publicaram um artigo académico intitulado “The impact of pluralistic values on postmodern tourists’ behavioural intention towards renovated heritage sites” na publicação periódica académica de planeamento e gestão do turismo “Tourism Management Perspectives”. Esta publicação periódica encontra-se registada nas bases de dados de SSCI e Scopus, pertencendo simultaneamente ao primeiro quartil da categoria de turismo e gestão de SSCI, sendo o factor de impacto 8.7.

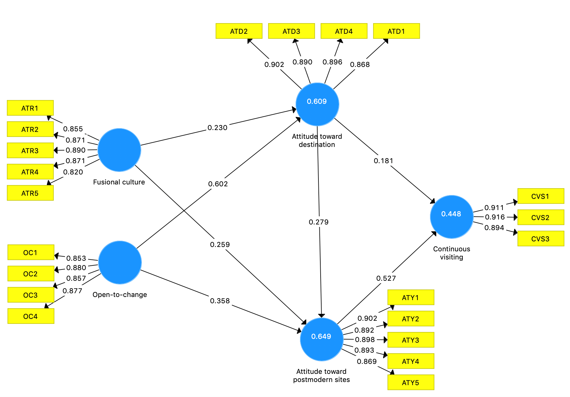
Actualmente, os estudos sobre os valores pluralistas dos turistas pós-modernos são raros, sendo a compreensão das dimensões dos valores pluralistas ainda menos clara. Tendo como referência o modelo “Valor-Atitude-Comportamento”, o presente estudo sugere que a “percepção dos valores pluralistas” pode ser a principal razão que influencia os turistas pós-modernos a continuarem a visitar os locais do património restaurados. O estudo realizou entrevistas individuais a turistas pós-modernos, elaborando uma escala de medição de valores pluralistas composta por nove itens em duas dimensões: “Abertura e Mudança” e “Integração da Cultura”, tendo realizado um inquérito junto de cerca de 400 turistas pós-modernos. O estudo utilizou um modelo de equação estrutural de mínimos quadrados parciais (PLS-SEM) para fazer análise, e os resultados demonstram que os valores pluralistas influenciam a atitude dos turistas em relação aos locais do património restaurados e a outros locais do património pós-moderno. No entanto, estas duas atitudes podem influenciar a vontade dos turistas de visitar outros locais do património pós-moderno. Este estudo enriqueceu a nossa compreensão do impacto do pós-modernismo e dos valores pluralistas nos comportamentos e atitudes dos turistas pós-modernos no estudo do turismo, fornecendo inspiração ao governo e ao sector do turismo para promover a gestão dos locais do património pós-moderno, de modo a contribuir para o desenvolvimento da diversificação adequada da economia de Macau e a construção do Centro Mundial de Turismo e Lazer.

Lai Ka Wai é cientista renomado classificado entre os 2% melhores do mundo pela Universidade de Stanford, nos Estados Unidos da América, com 90 artigos publicados na publicação periódica SSCI/SCI, tem vindo a formar activamente quadros qualificados académicos na área do turismo das instituições do ensino superior da Zona da Grande Baía, contribuindo para o desenvolvimento do sector do turismo do Interior da China e de Macau.

Top Top